还有王法吗?记者揭露假央企遭死亡威胁!
还有王法吗?记者揭露假央企遭死亡威胁!
近日,抖音上一条“企业威胁杀掉记者”的视频迅速霸榜,成为热点。
法治社会,竟然能有人如此明目张胆威胁记者,这家企业到底什么来头?
据权威媒体报道,这家“中字头”企业,全称为:中广通集团,是一家打着国企名号招摇撞骗的假国企。

图源:每日经济新闻
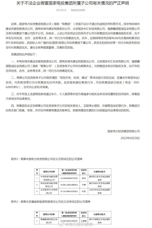
此前在酒泉市肃州区因假冒国企投标超级氢能项目被国家电投公开打假。

图源:每日经济新闻
据南方周末报道,7月20日,南方周末记者前往中广通科技(云南)有限公司采访时,在亮明自己记者身份,出示证件后,还是遭到该公司多人野蛮对待,手机被抢夺,该公司负责人还扬言自己有一万多人,来了就别想走,记者数次被威胁“打死、杀掉”。

图源:Vista看天下
南方周末记者随后向昆明警方报案,事发18天后,该公司以“在新的办公场地清理办公物品时发现一部手机”为由将记者手机交至警方。目前当地警方仍在对该案件进行调查。

是该好好调查调查,查查这家公司到底什么来头?查查这家公司有什么靠山?查查这家公司为何如此豪横,竟敢假冒国企?对欲揭露真相的人竟要“打死、杀掉”。查查在这家公司成立以来,被他们“打死、杀掉”多少人。
-
- 贵州楼市王者归来,贵阳楼市观山湖房价跌至10000元
-
2026-03-31 17:20:13
-
- 官宣!可以改微信号了!教你如何操作
-
2026-03-31 17:17:58
-
- 百里冰为萧翎抱不平,商八一番话把百里冰说懵了
-
2026-03-31 17:15:44
-
- 18条段子,很有内涵,也让人捧腹大笑,经典有趣,值得一看
-
2026-03-31 17:13:30
-
- G1224次列车运行线路图:浙江宁波开往辽宁沈阳北,全程2000公里
-
2026-03-31 10:38:15
-
- “素媛案”强奸犯再闯禁区
-
2026-03-31 10:36:00
-
- 英文版吻别-Take meto your herat
-
2026-03-31 10:33:46
-
- 学历教育可以抵扣个税,您知道多少?
-
2026-03-31 10:31:32
-
- 武夷山到底在哪?江西还是福建?
-
2026-03-31 10:29:17
-
- 维秘内衣秀令人目不暇接
-
2026-03-31 10:27:03
-
- 网友留神了,“中国石化‘油中感谢’大家一起来卡油”系谣言
-
2026-03-31 10:24:49
-
- 同样是劈叉:关晓彤一字马,虞书欣一字马,看到baby:这是认真的
-
2026-03-31 10:22:35
-
- 每日一星——春雷
-
2026-03-31 10:20:20
-
- 航拍动车D2506次(西安北-太原南)各车站,途经临汾、平遥古城
-
2026-03-31 10:18:06
-
- 宿州灵璧的这个女人不简单
-
2026-03-31 03:42:52
-
- 起飞了为什么会被称为毕业神曲
-
2026-03-31 03:40:37
-
- 苹果手机的屏幕原彩显示要不要开启,优缺点你了解吗?
-
2026-03-31 03:38:23
-
- 鹿寨县介绍
-
2026-03-31 03:36:09
-
- 林志玲节目中换睡衣,却忘记有摄像头全程被打马赛克,扎心了
-
2026-03-31 03:33:55
-
- 金华警方通报“警犬被盗”事件处理:相关派出所长被停职
-
2026-03-31 03:31:40



各类步枪的图片分享,总有一款是你喜欢的
韩国历史地图,到底有多敢“编”?怪不得被称为“宇宙国”