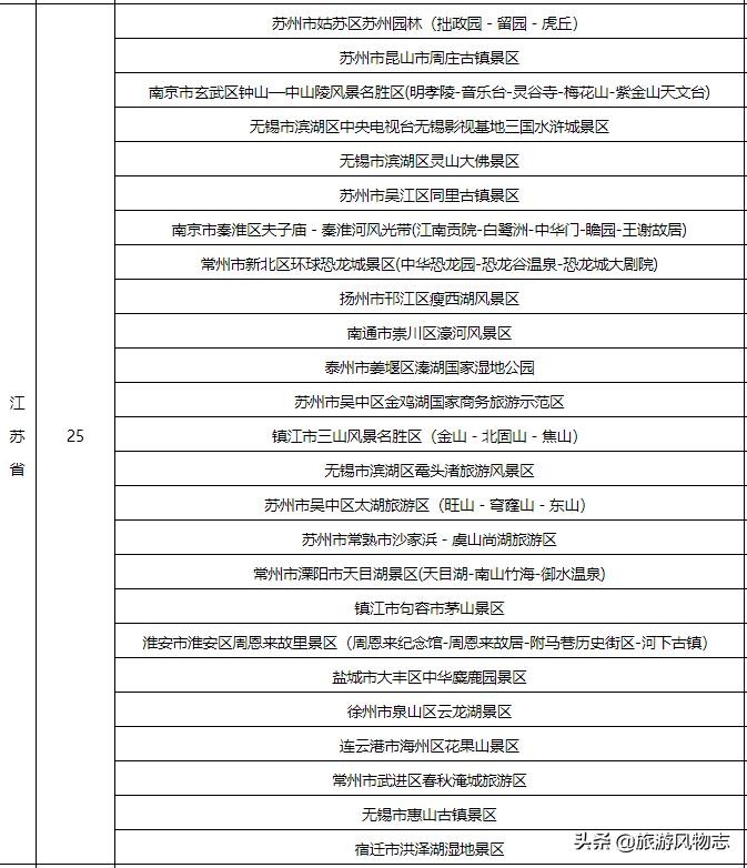
江苏省25家5A级旅游景区,排名全国第一,你去过几个?
江苏省25家5A级旅游景区,排名全国第一,你去过几个?
旅游风物志,揽四海胜景,博人间风华。
我国旅游资源丰富,各个省份都有代表性景点,比如山东的泰山、河南的少林寺、湖北的黄鹤楼等等。不过,要说国家AAAAA级旅游景区的数量,那江苏省可遥遥领先,排名全国第一,数量高达25家5A级旅游景区,不知道你去过几个?

话说回来,如果论历史文化底蕴,陕西、河南、山东,个顶个的厉害,绝不输于江苏;如果论自然山水,四川、云南、贵州,一个赛过一个,恐怕远胜于江苏;但是,为何江苏省能够在旅游事业上取得如此之成就呢?
这可能得益于江苏省良好的经济环境,再一个,江苏的历史文化、自然风光,同样是重量级的存在,下面就来探讨一下。(仅供参考)
先来看一份名单。

江苏省的AAAAA级旅游景区,其数量,多年来全国排名第一,截止到2021年,江苏省5A级旅游景区数量为25个,2020年以前数量在23个,也是全国首位,其中无锡市惠山古镇、宿迁市洪泽湖湿地景区是近年来新增5A级旅游景区。(2020年1月8号,文旅部确定增加22家5A级旅游景区,惠山古镇名列其中;宿迁市洪泽湖湿地景区成为5A级旅游景区的时间是2020年12月30日)

从上面的名单,大概可以看出,江苏省的5A级旅游景区,可谓是“精巧”,比如苏州园林(含虎丘),南京夫子庙、秦淮河风光带,镇江三山(金山、北固山、焦山)等,不在于大,而在于精巧,这也是江苏省旅游的特点。

其实,从另外一个角度看,这也是无法改变的条件,毕竟江苏省没有高山大山,最高峰为连云港花果山玉女峰,海拔约624米。其它的山,都不算高,上述名单中,镇江的金山,海拔43.7米,古时候就是长江里的一个岛屿。

不过,江苏省的水资源丰富,要不说鱼米之乡嘛,在江苏省25个5A级旅游景区中,湖泊类型的景点有扬州瘦西湖、泰州溱湖、苏州金鸡湖、无锡滨湖区鼋头渚(太湖西北岸无锡境内的一个半岛,三面环水)、苏州吴中区太湖旅游区、常熟沙家浜虞山尚湖、常州溧阳市天目湖、徐州云龙湖、宿迁市洪泽湖等等,如此算来,湖泊类型的景点,数量有9个。
在江苏省的5A级旅游景区中,不乏耳目一新的旅游景点,比如常州恐龙城、苏州金鸡湖、盐城中华麋鹿园、常州春秋淹城等等,可能很多人想不到,苏州金鸡湖是国家AAAAA级旅游景区吧?

总体来说,江苏的5A级旅游景区,也算是名副其实,这离不开江苏的良好环境,毕竟,旅游不是单纯地看景点这么简单,还要有相关的服务配套设施,吃住行游购娱,每一个环节,都是对当地旅游产业的考验,这也是为什么很多省份明明不缺乏名胜古迹,却没能够打造成为5A级旅游景区的原因之一,你觉得呢?
想了解更多精彩内容,快来关注旅游风物志
-
- 钓鱼钩不能随便选,高手钓鲫鱼常用的三种鱼钩,你用对了吗?
-
2026-04-15 14:37:50
-
- 保密
-
2026-04-15 14:35:36
-
- 八卦说;哇唧唧哇打造青春文化,龙丹妮引领公司多元化发展
-
2026-04-15 14:33:21
-
- 最积德行善的7件事,你做对了几件
-
2026-04-15 14:31:07
-
- 祝绪丹高清美图壁纸收藏分享
-
2026-04-15 14:28:53
-
- 朱德唯一的女儿朱敏,被德军抓进纳粹集中营,为了活命装哑巴三年
-
2026-04-15 14:26:38
-
- 网易云音乐与天娱传媒续约 含华晨宇超女快男等音乐版权
-
2026-04-15 14:24:24
-
- 来看“唐宫小姐姐”有多美!《唐宫夜宴》舞者打卡郑州多个地标曼妙起舞
-
2026-04-15 14:22:09
-
- 贵人多多的命格【大林木】
-
2026-04-15 14:19:55
-
- 从福建农林大学的快速发展看山东高校的龟步
-
2026-04-15 14:17:41
-
- 初中语文文学常识之晏殊
-
2026-04-15 14:15:26
-
- 查理兹·塞隆,影片中的《女魔头》,影片外全球百强人物之一
-
2026-04-15 14:13:12
-
- 爆料!澳门赌王何鸿燊二姨太蓝琼缨因癌症去世!享年79岁
-
2026-04-15 14:10:58
-
- “慢脚文化” 泛滥,青少年成长危机四伏
-
2026-04-15 14:08:43
-
- 写扬州最深刻一篇宋词,二十四桥仍在,波心荡、冷月无声
-
2026-04-15 14:06:29
-
- 为什么现在用曲面屏的人越来越少了?看完这些你就明白
-
2026-04-15 14:04:14
-
- 周雨彤高清写真分享,人靠衣装也要耐心打扮才可以发挥出最大魅力
-
2026-04-13 14:25:28
-
- 中巴铁路降价240亿!双方达成共识,即将启动实施!
-
2026-04-13 14:23:12
-
- 院校就业及招生分析之铁道警察学院
-
2026-04-13 14:20:57
-
- 英王打破传统,宫殿外录制年度讲话,将面对45位家人“同处一室”
-
2026-04-13 14:18:43



联邦制国家与中央集权制国家的简介
肾虚公子——内斯塔