中山中考各高中录取分数线公布!纪中473分,一中467分
中山中考各高中录取分数线公布!纪中473分,一中467分
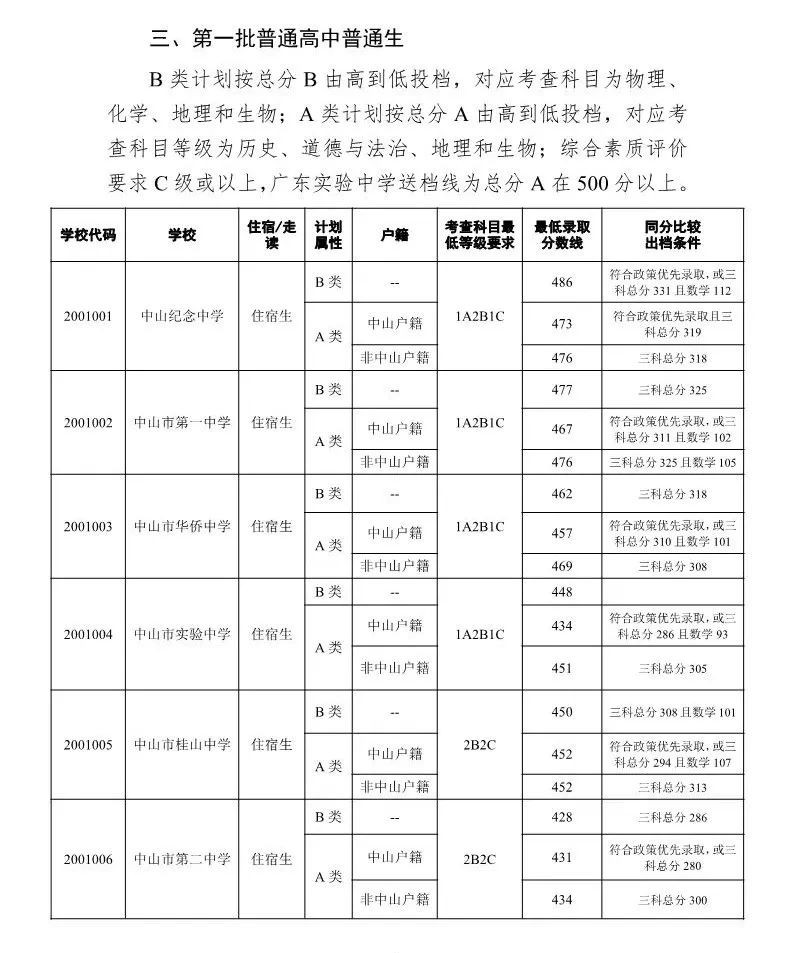
南都讯 记者侯玉晓就在刚刚,中山市2019年普通高中学校录取分数线公布。其中,第一批普通高中普通生,中山纪念中学B类最低录取分数线486分,A类中山户籍最低录取分数线473分,非中山户籍476分。中山市第一中学B类最低录取分数线477分,A类中山户籍最低录取分数线467分,非中山户籍476分。
具体可见以下《关于公布中山市2019年普通高中学校录取分数线的通知》。







相关标签:
-
- 又被鸽了!《大侦探福尔摩斯3》拍摄计划将推迟
-
2025-12-28 03:28:05
-
- 杀人回忆凶手原型被抓
-
2025-12-28 03:25:51
-
- 大明山最高峰大明顶海拔1489.9米,拥有32奇峰
-
2025-12-28 03:23:37
-
- Sam Hammington透露了儿子威廉、本特利的教育方法。
-
2025-12-28 03:21:22
-
- 2024年手机处理器CPU性能天梯榜
-
2025-12-28 03:19:08
-
- 《无人深空》6月22日上市确定 最低配置要求公布
-
2025-12-28 03:16:54
-
- 《康熙王朝》蓝齐儿格格扮演者胡天鸽
-
2025-12-28 03:14:39
-
- 最美早安图集 一声早安,送至耳边,顺心如意,快乐一天!
-
2025-12-28 03:12:25
-
- 张继科工作室发声明:将对重点侵权用户提起诉讼
-
2025-12-28 03:10:11
-
- 张柏芝证实诞下三胎后带儿子圣诞旅行 未见“小王子”现身
-
2025-12-28 03:07:56
-
- 沈阳警方销毁4515件非法烟花爆竹 现场浓烟滚滚
-
2025-12-28 03:05:42
-
- 每日一星——2008年《星光大道》年度亚军:马广福
-
2025-12-28 03:03:28
-
- NBA哈登高清手机壁纸
-
2025-12-28 03:01:13
-
- 【每日一典】流水不腐,户枢不蠹
-
2025-12-28 02:58:59
-
- 重磅:承德高铁站,正式开工建设!
-
2025-12-28 02:56:45
-
- 科普!同性恋婚姻在我国是否合法?快看天津律师怎么说
-
2025-12-27 08:37:55
-
- 杜海涛的家族!父亲身价千亿,王思聪都要让三分的江南大佬!
-
2025-12-27 08:35:41
-
- 资本市场除了作为融资渠道同时还是社会财富管理的重要平台
-
2025-12-27 08:33:26
-
- 五天失两冠!利物浦锋线夏季大换血,1.8亿砸新伊布
-
2025-12-27 08:31:12
-
- 室内茶室设计单纯的雅致还不够 这10个茶室装修风格效果图请收好
-
2025-12-27 08:28:58



联邦制国家与中央集权制国家的简介
肾虚公子——内斯塔